Atualizar Status de Integração ERP
Este endpoint é utilizado para atualizar o status da integração ERP de uma despesa, caso a empresa possua a integração ERP habilitada.
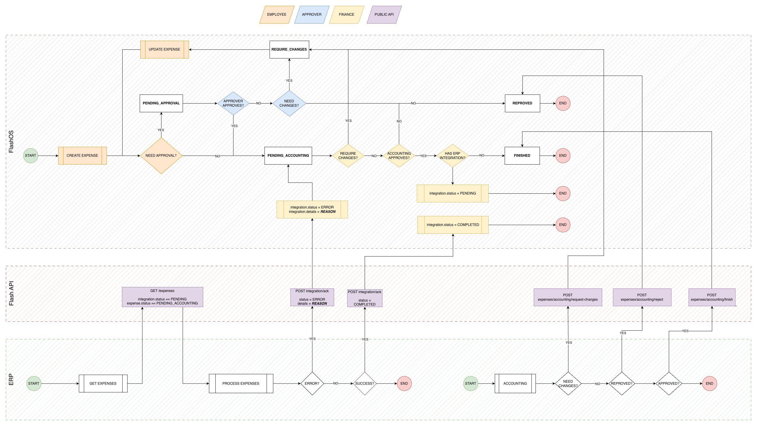
O processo da integração ERP acontece de seguinte forma:
Uma vez que o status da despesa está em PENDING_ACCOUNTING, o admin FlashOS pode enviar a despesa para o ERP, marcando o status da integração da despesa para PENDING.
O ERP deve listar as despesas (veja Listar Despesas) filtrando por status PENDING_ACCOUNTING e status da integração PENDING e realizar o processamento dessas despesas.
Ao final do processamento de uma despesa, ele deve atualizar o status da integração da despesa para COMPLETED caso a integração tenha sido bem sucedida, ou ERROR, caso a integração tenha falhado.
É possível adicionar opcionalmente uma string com a referência do processamento no campo reference e uma mensagem de detalhes de erro no campo details, caso o status da integração tenha sido ERROR.
Com o status da integração COMPLETED, para finalizar a despesa, é necessário marcar a despesa como FINISHED (veja Finalizar Despesas).
Abaixo está um diagrama que ilustra o fluxo de integração:

status:string(Novo status da integração) *details:string(Detalhes da mensagem da integração)reference:string(Referência externa da integração)
[*] Campos obrigatórios
URL: /expenses/v1/expenses/{expenseId}/integration/acknowledge
Método: POST
Descrição: Atualiza o status da integração da despesa
Headers:
Content-Type: 'application/json'x-flash-auth: <chave_de_api>
Corpo da Requisição: